【導讀】在許多隔離式電源應用中,功率 MOSFET 通常采用某種形式的橋配置,用于優化電源開關和電源變壓器,從而提高效率。這些橋配置創建了高側 (HS) 和低側 (LS) 兩種開關類型。UCC277xx、UCC272xx 和 LM510x 系列等專用 HS 和 LS 柵極驅動器 IC 可在單個 IC 中為 HS 開關管以及 LS 開關管提供輸出。
摘要
在許多隔離式電源應用中,功率 MOSFET 通常采用某種形式的橋配置,用于優化電源開關和電源變壓器,從而提高效率。這些橋配置創建了高側 (HS) 和低側 (LS) 兩種開關類型。UCC277xx、UCC272xx 和 LM510x 系列等專用 HS 和 LS 柵極驅動器 IC 可在單個 IC 中為 HS 開關管以及 LS 開關管提供輸出。
相比之下,某些應用通過使用單輸出柵極驅動器(例如 UCC2753x 或隔離式 UCC53xx 系列),而不是將 HS 和LS 組合為一個半橋驅動器,也能實現巨大優勢。單輸出驅動器的位置可以更靠近電源開關,帶來更大的布局靈活性和更少的寄生效應,從而實現出色的開關性能。
1 引言
HS 開關管請參閱圖 1-1 中的 Q1 和 Q2。這些開關具有浮動的源極連接,并且此基準上的電壓在開關周期內會發生變化。Q3 和 Q4 被視為 LS 開關管,因為它們的源極基準連接到輸入地,并且在開關周期內不會改變電壓。當Q1 和 Q3 同時導通或者 Q2 和 Q4 同時導通時,將為 Vout 供電。對于節 2 中的電路示例,我們將僅關注使用 Q1和 Q3 的橋部分。
圖 1-1. 具有高側和低側初級 MOSFET 的全橋功率級
要在高功率應用中正確打開這些開關,通常需要柵極驅動 IC。要正確驅動 LS 開關管,通常非常簡單,因為柵極驅動器的輸出可以直接連接到開關的柵極,并且驅動器 IC 的 GND 連接到開關的源極。但是,要驅動 HS 開關管,還必須注意以下事項:
1. 對于柵極驅動器輸出信號本身,需要電平轉換器或隔離式信號收發器(例如數字隔離器),以確保柵極保持高于源極的適當電壓,從而正確打開 HS 開關管。隨著 Q1 的源極(柵極驅動器的 GND)在 Q1 導通期間上升,驅動器需要其基準電壓密切跟隨 Q1 源極并保持信號電壓和基準電壓之間的差異。此外,該驅動器的GND 需要與控制器地隔離,因為 Q1 源極在 0V 和 400V 等較高電壓之間移動。
2. HS 柵極驅動器還需要某種輔助電源,該電源可以浮動,并在源極升至輸入電壓時保持適當的導通偏置。否則,當 Q1 源極電壓升高時,柵極驅動器將關斷。這通常通過以下方式來實現:使用自舉電路、隔離式輔助電源,或使用柵極驅動變壓器將柵極驅動器與開關節點基準隔離。
2 高側驅動方法
2.1 柵極驅動變壓器解決方案
圖 2-1. 高側柵極驅動變壓器
信號隔離
在圖 2-1 中,U1 的輸出信號通過使用 T1 進行隔離。變壓器允許到 Q1 的柵極信號具有浮動基準,該基準可以隨開關節點電壓的變化而變化。添加了 C4 和 C6 等直流阻斷電容器以及整流器 D1 和 D2,以添加 C6 的失調電壓,從而防止變壓器中失衡。Q0 和 R0 用于關閉電源開關。
高側偏置
在圖 2-1 中,不需要隔離式電源或自舉電源。在該配置中,柵極驅動器以與控制器和 Vbias1 相同的地為基準。因此,偏置電壓可由 Vbias1 直接提供。
2.2 具有電容式信號隔離的自舉輔助電源解決方案
信號隔離
圖 2-2. 使用基于電容器的信號隔離的高側自舉電路
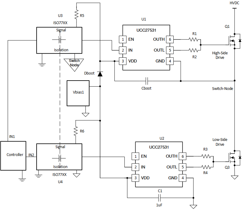
在圖 2-2 中,U1 的輸入使用 U3 進行隔離。U3 是電容式信號隔離器 ISO77xx。即使具有較大的共模接地壓擺率,電容式隔離器也可正確地發出信號。與光耦合器相比,它們在使用壽命和溫度范圍內更穩定,并且沒有柵極驅動變壓器的占空比限制。
高側偏置
在圖 2-2 中,當 Q1 打開時,Dboot 和 Cboot 用作正確偏置 U1 的自舉電路。當 Q1 關閉時,Dboot 正向偏置,并且在 Cboot 充電時,U1 直接由 Vbias1 供電。當 Q1 導通時,開關節點電壓會增加到 HVDC,Dboot 被反向偏置并保護Vbias1,并且當 Cboot 將其電荷清空到 U1 的 VDD 引腳時,U1 被供電。Cboot 產生的這種電荷必須足以在 Q1 整個導通期間使 Q1 保持開啟。Dboot 和 Cboot 的大小超出了本文的討論范圍。在 UCC27712 數據表中,請參閱 來選擇 Cboot,并參閱 來選擇 Dboot。
2.3 具有隔離式高側柵極驅動器的隔離式輔助電源解決方案
圖 2-3. 高側隔離式驅動器和輔助電源
信號隔離
在圖 2-3 中,對高側使用隔離式柵極驅動器隔離輸入信號,對低側使用 ISO77xx。
高側偏置
在圖 2-3 中,U1(隔離式柵極驅動器 UCC53xx)用作高側驅動器,并使用電源側的隔離式輔助電源和信號側的VCC 供電。電源 Vbias1 以非隔離式 UCC27531 的 GND 引腳或電源地為基準,也為高側提供浮動偏置。這與UCC27531EVM-184 或 UCC5390SCDEVM-010 中的配置類似,其中使用了非穩壓隔離式電源(例如SN650x)。
2.4 采用隔離式高/低側柵極驅動器的自舉輔助電源解決方案
圖 2-4. 采用高側自舉電路的隔離式驅動器
信號隔離
在圖 2-4 中,U1 的輸入信號通過隔離式柵極驅動器 UCC53xx 進行隔離。這樣,即使信號參考(開關節點)在整個開關周期內改變電壓,信號也能正常工作。它還將控制器地與開關節點和電源地隔離。
高側偏置
在圖 2-4 中,Dboot 和 Cboot 用作正確偏置 U1 的自舉電路。在 UCC27712 數據表中,請參閱 來選擇 Cboot,并參閱 來選擇 Dboot。
2.5 柵極驅動變壓器解決方案
圖 2-5. 使用隔離式輔助電源的隔離式驅動器
信號隔離
在圖 2-5 中,U1 的輸入信號通過隔離式柵極驅動器 UCC53xx 進行隔離。隔離式輔助電源(變壓器)允許到 Q1的柵極信號具有浮動基準,該基準可以隨開關節點電壓的變化而變化。
高側偏置
在圖 2-5 中,不需要信號隔離,因為柵極驅動器在內部提供信號隔離。在該配置中,由于隔離式輔助電源,不需要自舉電源。Vbias1 以電源地為基準,為高側提供浮動偏置。
3 結論
在信號路徑和適當偏置方面,驅動 LS 開關管的柵極相當簡單。但是,在橋配置中驅動 HS MOSFET 等源極浮動的開關管會在 HS 柵極驅動器的信號路徑和偏置兩方面帶來一些挑戰。本文提供了大量電路示例,展示了使用單輸出柵極驅動器實現 HS 柵極驅動的不同方法。
免責聲明:本文為轉載文章,轉載此文目的在于傳遞更多信息,版權歸原作者所有。本文所用視頻、圖片、文字如涉及作品版權問題,請聯系小編進行處理。
推薦閱讀:
SEMl-e 2024第六屆深圳國際半導體展2024年6月召開,匯集800家企業參展




